永利3044noc第九届“互联网+”大赛第一轮项目征集入围决赛项目名单公布

来源:永利3044noc编辑:吴思齐发布:2023-03-27点击量:

各参赛项目组:

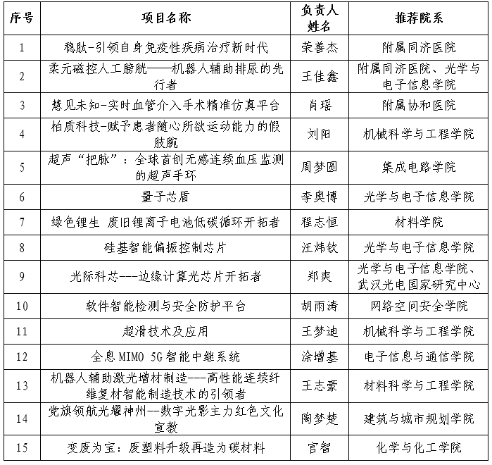
    根据《第九届中国国际“互联网+”老员工创新创业大赛第一轮参赛项目征集的通知》,经专家组网络评审、集中评审,评选出“稳肽-引领自身免疫性疾病治疗新时代”等15个项目(详见下表)直接晋级校赛决赛小组赛。经公示无异议,现将晋级校赛决赛项目名单予以公布。






永利3044noc本科生院

永利3044noc启明公司

2023年3月27日


Copyright © 中国·永利3044noc(集团)有限公司-官方网站 版权所有本网站所使用的方正字体由方正电子免费公益授权