全球最大半导体封装设备供应商ASM集团成都研发中心
先进科技(中国)有限公司
2014年秋季校园招聘简章
一、关于我们
先进科技(中国)有限公司ASM Technology (China) Company Ltd.是ASM太平洋科技有限公司ASM Pacific Technology Ltd.(简称ASMPT)下属研发中心,于2008年6月在四川省成都市高新南区成立,总投资额5000万美元,现有高端研发队伍约260人。作为ASMPT全球六大研发中心之一,我公司专业从事与半导体封装设备有关核心技术的研究与开发,现处于高速发展阶段。
ASMPT是全球最大的半导体和发光二极管(LED)行业的集成和封装设备供应商,总部设在新加坡,同时在新加坡、中国香港、中国成都、德国慕尼黑、英国和荷兰等六地拥有研发基地,在中国深圳及惠州、新加坡、马来西亚和德国慕尼黑拥有生产基地,目前ASMPT全球员工超过16000人。ASMPT于1989年在香港上市 (0522.hk), 目前其40.08%的股份由在荷兰阿姆斯特丹和美国纳斯达克上市的晶圆生产设备供应商ASM International N.V. 所持有。
2014年秋季,公司将继续在全国进行校园招聘。热诚欢迎各位愿意从事科技研发工作的同学参加我们的校园宣讲会和招聘活动,与我们一起分享职业发展梦想!
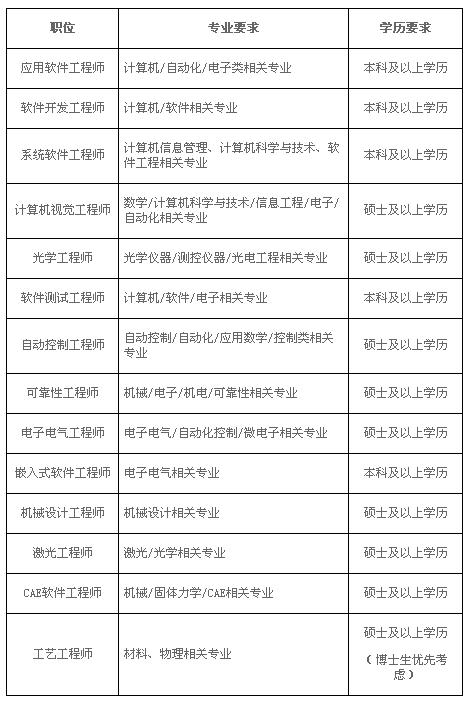
二、招聘岗位(工作地点:四川省成都市高新南区)



四、应聘流程:
投递简历→ 电话面试→ 笔试→ 面试→ 录用。
注:简历需有相关项目或课题描述
五、简历投递方式:
如果有意应聘,请通过以下任何一种方式投递简历(首选官网投递):
(1)请登录公司网站招聘主页在线申请。公司网站:www.asmpacific.com
路径:首页à 事业à 职位空缺à 中国研发中心(四川成都)
(2)发送个人简历至招聘邮箱:atcrecruit@asmpt.com
邮箱标题请用“姓名+申请职位+学历+集团+专业”(请严格按照此格式投递)
(3)宣讲会及双选会现场投递简历
公司地址:中国四川省成都市高新南区益州大道中段1239号
联系人:高先生 联系电话:028-62870173、62870171
有关ASM太平洋科技有限公司的更多信息,请查询公司网站:www.asmpacific.com
期待优秀的您加入ASM 大家庭!