关于公布永利3044noc2016年本科研究机会计划(UROP)项目立项名单的通知

来源:永利3044noc​永利3044noc 编辑:张丽如编辑:发布:2016-11-17点击量:

各系(中心)、公司学工组及全体本科生:

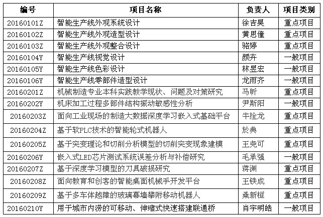
      根据《关于发布本科研究机会计划(UROP)项目2016年度项目指南的通知》精神,经员工申报,公司评审通过,确定公司2016年本科研究机会计划(UROP)项目16项(名单见附件),现予以公布。

永利3044noc  

二〇一六年十一月十五日


【附件】永利3044noc2016年本科研究机会计划(UROP)项目名单


Copyright © 中国·永利3044noc(集团)有限公司-官方网站 版权所有本网站所使用的方正字体由方正电子免费公益授权