中国·永利3044noc(集团)有限公司-官方网站
English
登录
首页
关于我们
永利3044noc简介
现任领导
国家平台
教研单位
职能科室
理论学习
党务动态
共青团
工会组织
学习参考
资料汇编
其他群团
团队队伍
院士风采
教师名录
研究生导师
兼职教师
实验工程人员
博士后
离退休人员
人才招聘
常用下载
人才培养
旗下产业
研究生教育
员工工作
机械创新基地
常用下载
科学研究
科研动态
安全管理
设备开放
科研成果
常用下载
社会服务
驻外研究院
产业公司
国际交流
专家来访
师生出访
项目合作
国际会议
常用下载
员工专栏
员工动态
杰出员工
员工名录
员工照片
服务员工
常用下载
首页
关于我们
永利3044noc简介
现任领导
国家平台
教研单位
职能科室
理论学习
党务动态
共青团
工会组织
学习参考
资料汇编
其他群团
团队队伍
院士风采
教师名录
研究生导师
兼职教师
实验工程人员
博士后
离退休人员
人才招聘
常用下载
人才培养
旗下产业
研究生教育
员工工作
机械创新基地
常用下载
科学研究
科研动态
安全管理
设备开放
科研成果
常用下载
社会服务
驻外研究院
产业公司
国际交流
专家来访
师生出访
项目合作
国际会议
常用下载
员工专栏
员工动态
杰出员工
员工名录
员工照片
服务员工
常用下载
首页栏目
永利3044noc新闻
通知公告
招生招聘
媒体聚焦
期刊动态
学术活动
师生天地
STAR风采
首页
-
首页栏目
-
学术活动
- 正文
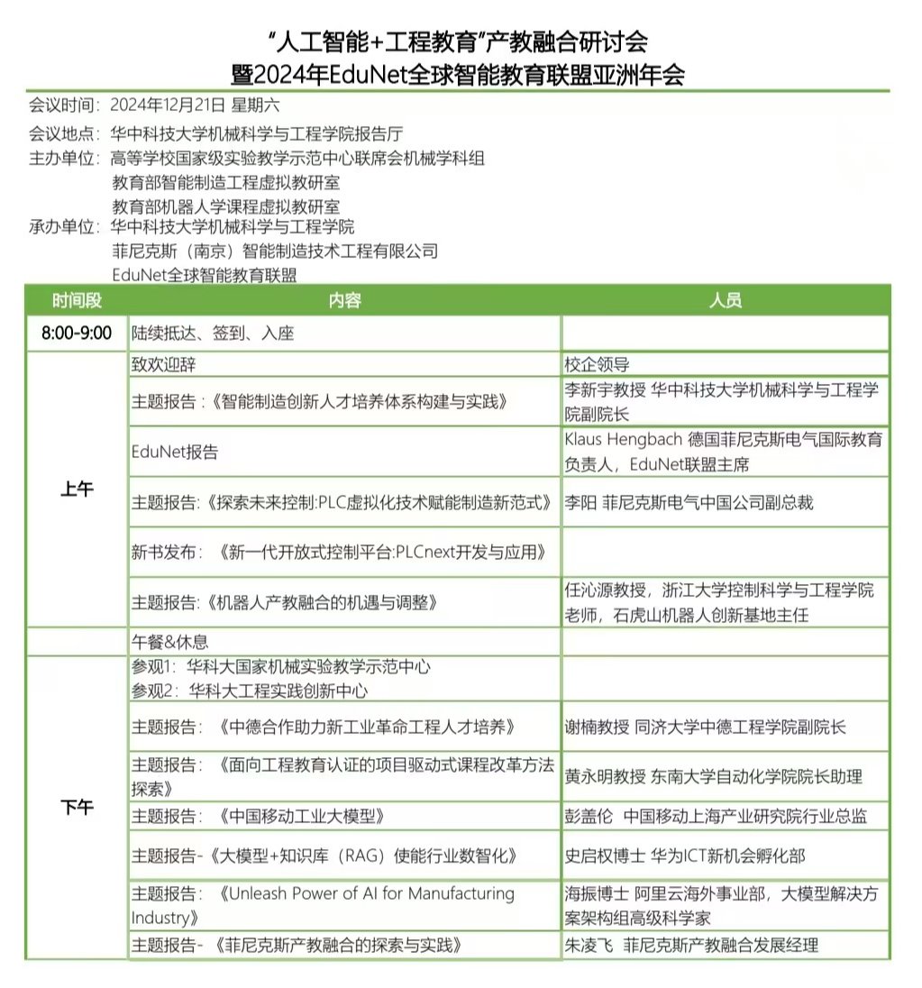
“人工智能+工程教育”产教融合研讨会暨2024年EduNet全球智能教育联盟亚洲年会
来源:永利3044noc
编辑:吴仰天
发布:2024-12-20
点击量:
Copyright © 中国·永利3044noc(集团)有限公司-官方网站 版权所有
本网站所使用的方正字体由方正电子免费公益授权